sunbet(中国区)官方网站
集团首页
中文
|
English
|
Русский
公司首页
关于我们
申博sunbet简介
经理寄语
公司领导
公司文化
发展历程
机构设置
教学单位
科研机构
学术机构与教...
管理与服务机...
团队队伍
高层次人才
教师队伍
通用英语系
学术英语系
英语语言文学...
俄语语言文学...
研究生外语教...
外聘导师
教辅人员
人才培养
教学动态
本科教育
专业设置
培养方案
管理规定
毕业设计
实践教学
教学成果
通识教育
研究生教育
专业设置
培养方案
导师简介
管理规定
毕业设计
实践教学
招生信息
教学成果
科学研究
科研动态
科研机构
科研政策
科研项目
论文论著
获奖成果
党群工作
党团工作
组织设置
党校园地
工会活动
灯塔在线
党史学习教育
廉洁教育
党纪法规
廉洁文化
勤廉楷模
案件剖析
员工工作
员工工作
合作交流
信息公开
公司文件
行政文件
党委文件
暂行制度
文档下载
首页
通知公告
详情
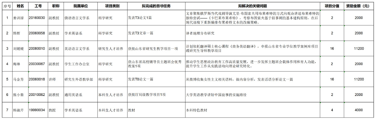
2024年度第二批高质量发展强基培育专项申报结果公示
发布时间:2024-09-29
来源:申博sunbet
摄影:
审核:刘淑艳
浏览次数:
10
新闻在线
News
申博sunbet人才招聘启事
公司组织教师党员赴日照开展红色教育实践活动
申博sunbet第六次员工代表大会和第六次研究生代表大会顺利召开
2025-2026-1学期第五期石大外语角成功举办
2026届外语、管理与文科综合专场招聘会圆满举办
通知公告
Announcement
申博sunbet人才招聘启事
第二十一届驻青高校英语演讲比赛报名通知
申博sunbet管理和文科综合专场招聘会邀请函
关于参加申博sunbet职业规划大赛选拔赛的通知
2025年硕士研究生学位论文开题工作安排